○大蔵村国民健康保険条例施行規則
平成5年12月20日
規則第10号
大蔵村国民健康保険法施行細則(昭和42年規則第2号)の全部を改正する。
第1章 総則
(趣旨)
第1条 この規則は、国民健康保険法施行令(昭和33年政令第362号)、国民健康保険法施行規則(昭和33年厚生省令第53号。以下「省令」という。)、大蔵村国民健康保険条例(昭和34年条例第8号。以下「条例」という。)に定めるもののほか、国民健康保険法(昭和33年法律第192号。以下「法」という。)の施行に関し、必要な事項を定めるものとする。
第2章 国民健康保険運営協議会
(会長)
第2条 国民健康保険運営協議会(以下「協議会」という。)の会長は、会務を総理し、協議会を代表する。
(会議)
第3条 協議会の会議(以下「会議」という。)は、会長が招集する。
2 会長は、会議の議長となる。
3 会長は、会議を招集するときは、村長に通知しなければならない。
4 会議は、条例第2条各号に掲げる各委員1人以上を含む過半数の委員の出席がなければ、開くことができない。
5 会議の議事は、出席委員の過半数で決し、可否同数のときは、議長の決するところによる。
(意見の聴取)
第4条 会長は、必要があると認めるときは、委員以外の者の出席を求め、意見を求めることができる。
(答申)
第5条 会長は、会議において、議事を決定したときは、村長に答申し、又は意見を述べることができる。
(会議録)
第6条 議長は、会議録を作成し、会議に出席した2人の委員とともに、これに署名しなければならない。
(庶務)
第7条 協議会の庶務は、住民税務課において行う。
第3章 被保険者
(被保険者の資格等に係る届書等)
第9条 省令第2条、第3条、第4条、第8条から第12条及び第13条の規定による被保険者資格の取得及び喪失等に関する届書の様式は、様式第1号のとおりとする。
(資格確認書の交付申請)
第9条の2 省令第6条の規定による資格確認書の交付申請書の様式は、様式第2号のとおりとする。
第10条 削除
(修学中の者に関する届書)
第11条 省令第5条の規定による修学中の者に関する届書の様式は、様式第3号のとおりとする。
(病院等に入院、入所又は入居中の者に関する届書)
第11条の2 省令第5条の2の規定による病院等に入院、入所又は入居中の者に関する届書の様式は、様式第3号の2のとおりとする。
(障害者支援施設等に入所又は入院中の者に関する届書)
第11条の3 省令第5条の4の規定による障害者支援施設等に入所又は入院中の者に関する届書の様式は、様式第3号の3のとおりとする。
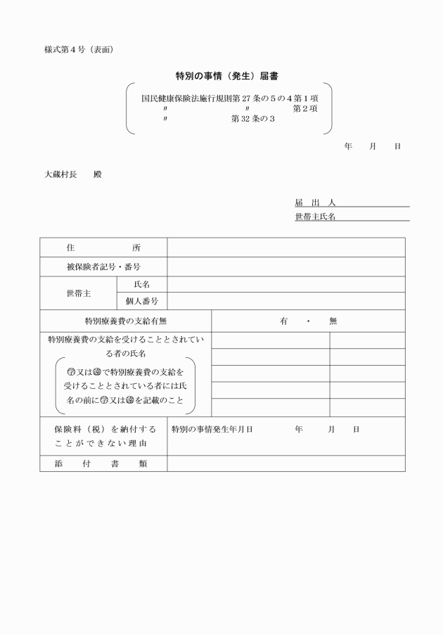
(特別の事情に関する届書)
第12条 省令第27条の5の4の規定による特別の事情に関する届書の様式は、様式第4号のとおりとする。
(原爆一般疾病医療費の支給等に関する届書)
第13条 省令第27条の5の5の規定による、原爆一般疾病医療費の支給等に関する届書の書式は、様式第5号のとおりとする。
第14条 削除
(前期高齢者に係る基準収入額適用申請)
第14条の2 省令第24条の3の規定による基準収入額適用申請書の様式は、様式第27号のとおりとする。
(資格確認書等の再交付申請)
第15条 省令第7条の規定による資格確認書及び省令第7条の4第4項の規定による高齢受給者証の再交付申請書の様式は、様式第7号のとおりとする。
(資格確認書の更新)
第16条 省令第7条の2第1項の規定による資格確認書の更新は、原則として1年ごとに行う。
2 資格確認書の更新時期は、8月1日とする。
(被保険者の資格に係る事実を記載した書面の交付申請)
第16条の2の1 省令第7条の2の2の規定による被保険者の資格に係る事実を記載した書面の交付申請書の様式は、様式第6号のとおりとする。
(資格情報通知書の再通知申請)
第16条の2の2 省令第7条の3の2の規定による資格情報通知書の再通知申請書の様式は、様式第7号のとおりとする。
(高齢受給者証の更新)
第16条の2の3 省令第7条の4第3項の規定による高齢受給者証の更新は、原則として1年ごとに行う。
2 高齢受給者証の更新時期は、特段の事由がある場合を除き、8月1日とする。
(特定疾病療養受療証の更新)
第16条の3 省令第27条の13第4項ただし書の規定による特定疾病療養受療証の更新は、原則として1年ごとに行う。
2 前項の規定による特定疾病療養受療証の更新時期は、特段の事由がある場合を除き、8月1日とする。
(資格確認書の検認)
第17条 省令第7条の2第1項の規定による資格確認書の検認は、村長が必要があると認めたときは、その都度検認を行うものとする。
(資格確認書の更新・検認の手続)
第18条 省令第7条の2第1項の規定による資格確認書の更新又は検認を行うときは、その期日及びその他必要な事項を告示しなければならない。
2 やむを得ない事由により前項の告示に指定された期日までに資格確認書の提出ができない者は、その事由を記した文書を指定された期日までに村長に提出しなければならない。
(資格確認書の返還通知)
第18条の2 村長は、省令第27条の5の2第2項の規定により資格確認書の返還を求めるときは、様式第7号の2により通知するものとする。
第4章 保険給付
(1) 柔道整復師の施術に係る療養費並びにはり師、きゅう師及びあん摩・マッサージ・指圧師の施術に係る療養費の支給申請書の様式は、厚生労働省の定めるものによる。
(食事療養標準負担額減額及び限度額適用等の認定申請)
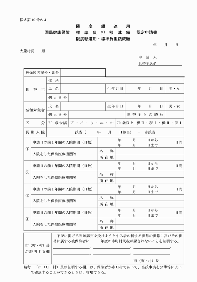
第20条 省令第26条の3第2項の規定による食事療養標準負担額減額、省令第26条の6の4第2項の規定による生活療養標準負担額減額、省令第27条の14の2第2項及び省令第27条の14の4第2項の規定による限度額適用並びに省令第27条の14の5第2項の規定による限度額適用・標準負担額減額の認定に関する申請書の様式は、様式第10号の4のとおりとする。
(標準負担額減額認定証及び限度額適用認定証等の再交付申請)
第21条 省令第26条の3第5項及び省令第26条の6の4第4項の規定による標準負担額減額認定証、省令第27条の14の2第5項及び省令第27条の14の4第4項の規定による限度額適用認定証並びに省令第27条の14の5第4項の規定による限度額適用・標準負担額減額認定証の再交付に関する申請書の様式は、様式第7号のとおりとする。
(標準負担額減額認定証及び限度額適用認定証等の更新)
第22条 省令第26条の3第4項及び省令第26条の6の4第4項の規定による標準負担額減額認定証、省令第27条の14の2第5項及び省令第27条の14の4第4項の規定による限度額適用認定証並びに省令第27条の14の5第4項の規定による限度額適用・標準負担額減額認定証の更新は、原則として1年ごとに行う。
2 前項の規定による標準負担額減額認定証、限度額適用認定証及び限度額適用・標準負担額減額認定証の更新時期は、特段の事由がある場合を除き、8月1日とする。
(食事療養標準負担額等の差額の支給申請)
第23条 省令第26条の5、省令第26条の6の4第6項及び省令第27条の14の5第6項の規定による食事療養標準負担額及び生活療養標準負担額の差額の支給に関する申請書の様式は、様式第10号の5のとおりとする。
(特別療養費の支給申請)
第24条 省令第27条の5の規定による特別療養費の支給申請書の様式は、様式第10号のとおりとする。
(移送費の支給申請)
第25条 省令第27条の11の規定による移送費の支給申請書の様式は、様式第13号のとおりとする。
第26条 削除
(月間の高額療養費の支給申請)
第27条 省令第27条の16の規定による月間の高額療養費の支給に関する申請書の様式は、様式第16号のとおりとする。
(年間の高額療養費の支給申請)
第27条の2 省令第27条の17の2及び省令第27条の17の3の規定による年間の高額療養費の支給に関する申請書の様式は、様式第16号の2のとおりとする。
(高額介護合算療養費の支給申請)
第27条の2の2 省令第27条の26第1項及び省令第27条の27第1項の規定による高額介護合算療養費支給申請書の様式は、様式第28号のとおりとする。
2 村長は、高額介護合算療養費の支給の要否を決定したときは、速やかに、当該世帯主に対し、様式第29号により通知するものとする。
(高額介護合算療養費等支給額計算結果連絡票)
第27条の3 村長は、省令第27条の26第5項の規定により高額介護合算療養費等の支給額計算結果を連絡するときは、様式第30号により通知するものとする。
(高額介護合算療養費の証明書の交付等)
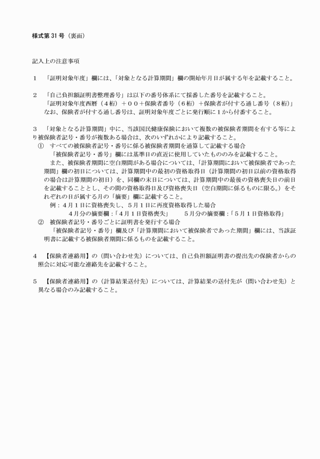
第27条の4 村長は、省令第27条の27第2項の規定により証明書を交付するときは、様式第31号によるものとする。
(特定疾病の認定申請)
第31条 省令第27条の13第1項の規定による特定疾病の認定に関する申請書の様式は、様式第19号のとおりとする。
(特別療養給付の申請)
第32条 省令第28条の規定による特別療養給付に関する申請書の様式は、様式第20号のとおりとする。
(保険給付費の一時差止通知)
第32条の2 村長は、法第63条の2第1項又は第2項の規定により保険給付の全部又は一部の支出を一時差止めすることを決定したときは、速やかに、当該世帯主に対し、様式第24号により通知するものとする。
(一時差止に係る保険給付額から滞納保険税額の控除通知)
第32条の3 村長は、省令第32条の5の規定により一時差止めに係る保険給付額から滞納保険税額を控除するときは、様式第24号の2により通知するものとする。
(特別の事情に関する届書)
第34条 省令第32条の3の規定による特別の事情に関する届書の様式は、様式第4号のとおりとする。
(第三者の行為による被害の届書)
第35条 省令第32条の6の規定による届出の様式は、様式第21号のとおりとする。
(一部負担金の減額等の申請)
第36条 法第44条の規定による一部負担金の減額、免除又は徴収猶予の申請書の様式は、様式第22号のとおりとする。
附則
(施行期日)
1 この規則は、公布の日から施行する。
(経過措置)
2 旧規則の規定による申請その他の行為については、この規則に相当する規定によって行ったものとみなす。
附則(平成6年規則第14号)
1 この規則は、公布の日から施行する。
2 旧規則の規定による申請はその他の行為については、この規則に相当する規定によって行ったものとみなす。
3 健康保険等の一部を改正する法律(平成6年法律第56号)によって認められた看護に係る療養費の支給申請については、従前の例による。
附則(平成7年規則第11号)
この規則は、平成7年4月1日から施行する。
附則(平成7年規則第20号)
この規則は、平成7年7月1日から施行する。
附則(平成7年規則第24号)
この規則は、平成7年9月1日から施行する。
附則(平成9年規則第11号)
この規則は、公布の日から施行し、平成9年4月1日から適用する。
附則(平成11年規則第2号)
この規則は、平成11年4月1日から施行する。
附則(平成12年規則第7号)
1 この規則は、平成12年4月1日から施行する。
2 この規則の施行前の行為に係る申請等については、なお従前の例による。
附則(平成12年規則第14号)
1 この規則は、平成13年1月1日から施行する。ただし、様式第3号の3の改正規定は、平成13年1月6日から施行する。
2 この規則の施行前の行為に係る申請等については、なお従前の例による。
附則(平成13年規則第11号)
この規則は、平成13年4月1日から施行する。
附則(平成14年規則第8号)
この規則は、平成14年10月1日から施行する。
附則(平成15年規則第7号)
この規則は、平成15年4月1日から施行する。
附則(平成16年規則第3号)抄
(施行期日)
1 この規則は、平成16年4月1日から施行する。
附則(平成17年規則第1号)
この規則は、平成17年4月1日から施行する。
附則(平成19年規則第5号)
この規則は、平成19年4月1日から施行する。
附則(平成22年規則第1号)抄
(施行期日)
1 この規則は、平成22年4月1日から施行する。
附則(平成27年規則第14号)抄
(施行期日)
第1条 この規則は、平成28年1月1日から施行する。
(大蔵村国民健康保険条例施行規則の一部改正に伴う経過措置)
第3条 この規則の施行の際、第3条の規定による改正前の大蔵村国民健康保険条例施行規則の様式による用紙で、現に残存するものは、当分の間、所要の修正を加え、なお使用することができる。
附則(平成28年規則第7号)
(施行期日)
1 この規則は、平成28年4月1日から施行する。
(経過措置)
2 行政庁の処分その他の行為又は不作為についての不服申立てに関する手続であってこの規則の施行前にされた行政庁の処分その他の行為又はこの規則の施行前にされた申請に係る行政庁の不作為に係るものについては、なお従前の例による。
3 この規則の施行の際、第1条の規定による改正前の大蔵村情報公開条例施行規則、第2条の規定による改正前の大蔵村個人情報保護条例施行規則、第5条の規定による改正前の大蔵村過疎地域固定資産税課税免除条例施行規則及び第6条の規定による改正前の大蔵村国民健康保険条例施行規則に規定する様式による用紙で、現に残存するものは、当分の間、所要の修正を加え、なお使用することができる。
附則(令和6年規則第21号)
この規則は、公布の日から施行する。
















様式第8号の2 削除
様式第8号の3 削除
様式第8号の4 削除
様式第8号の5 削除


様式第10号の2及び第10号の3 削除







様式第14号 削除
様式第15号 削除


























